Sources
All the files needed to build the Fermenter Lab v0.3 are available on Github.
Below you will find more details about the electronics and/or the housing. Please keep in mind that this is an ongoing project that is far from being finished, even though it works perfectly and we use it almost every day to make delicious tempeh.
View and download all fabrication files
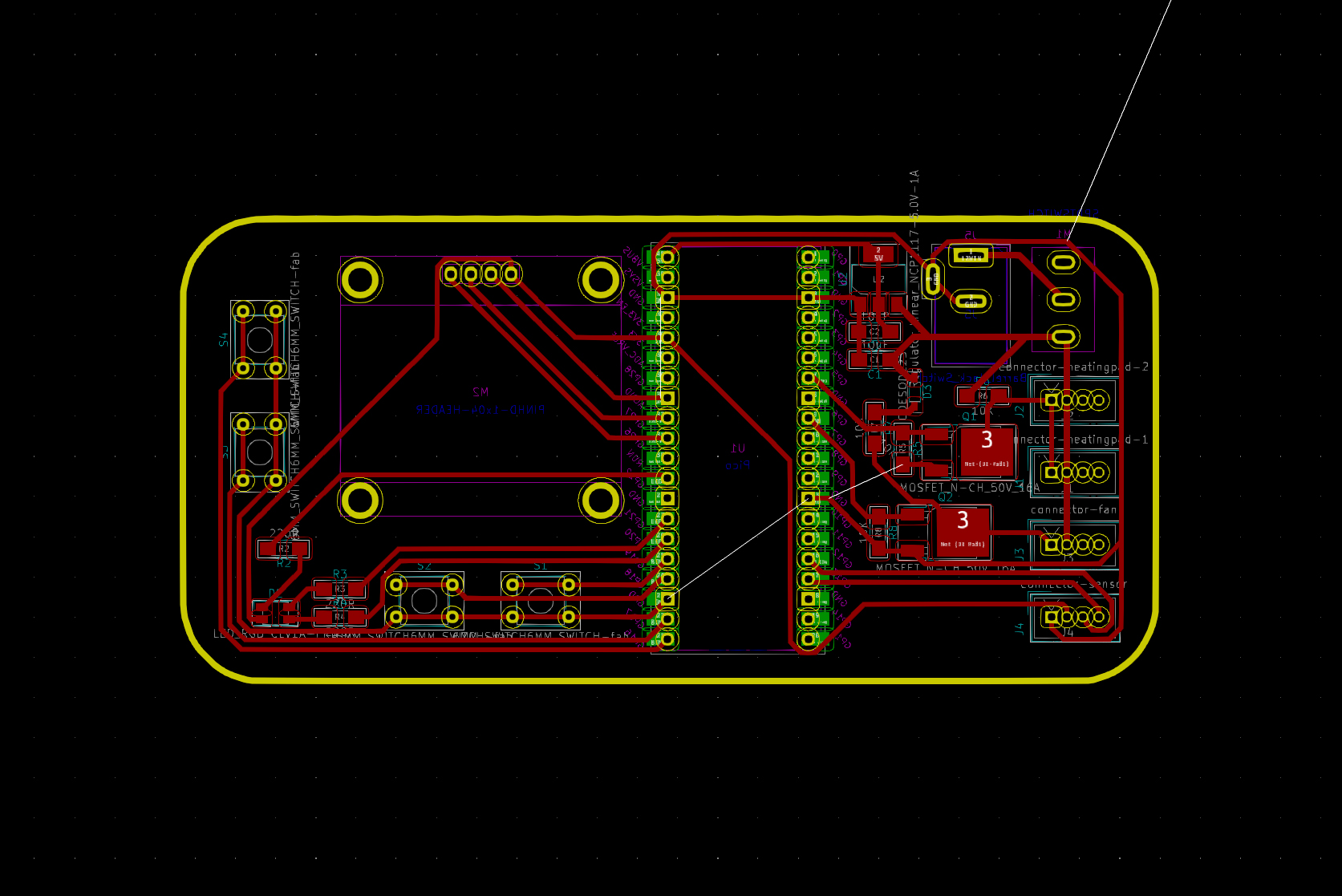
Electronic board
The main electronic components of the fermentor are: a Rapsberry Pico mounted on a custom electronic board, an OLED display and four buttons, a general toggle switch, a temperature and humidity sensor, a fan and two heating pads.
List of components
- Raspberry Pi Pico, 4.43€, x1
- Sensor SHT31, 7.51€, x1
- Heating pad, 5.42€, x2
- Fan 12V, 6.51€, x1
- OLED display, 7.98€, x1
- Tactile button switch 6mm, 0.11€, x4
- Barrel jack, 0.83€, x1
- Toggle switch, 0.83€, x1
- Voltage regulator 5V 1A, 0.67€, x1
- RGB led, 0.60€, x1
- 10uF capacitor, 0.80€, x2
- 220R resistor, 0.10€, x3
- 10K resistor, 0.49€, x4
- Mosfet, 0.97€, x2
- Diode; 0.20€, x1
- Grove 4 pin connector, 0.13€, x4
Total price: 47,13€
Unlinked components must be updated.





Install the code on the Pico
-
Install Thonny (code editor) and the MycroPython firmware on the Pico → Raspberry Pi documentation
-
You can program your Pico by connecting it to a computer via USB, then dragging and dropping a file onto it → Raspberry Pi documentation